渦輪流量變送器本身不具備現場顯示功能,僅將流量信號遠傳輸出,三線制脈沖輸出,高電平≥8V,低電平≤0.8V,信號傳輸距離≤1000米。儀表價格低廉,集成度高,體積小巧,特別適用于與二次顯示儀、PLC、DCS等計算機控制系統配合使用。
廣泛應用于工業自控、計量系統、設備監控、能源管理等領域的流體流量信號轉換與傳輸場景。


| 儀表口徑(mm) 及連接方式 | 4、6、10、15、20、32、40采用螺紋連接 15、20、25、32、40、50、65、80、100、125、150、200采用法蘭連接 |
| 精度等級 | ±1%R,±0.5%R,±0.2%R(需特制) |
| 量程比 | 1:10;1:15;1:20 |
傳感器材質 | 304不銹鋼、316L不銹鋼等 |
| 被測介質溫度 | -20~+110℃ |
| 環境條件 | 環境溫度:-10~+55℃ 相對濕度:5%~90% 大氣壓力:86kPa~106kPa |
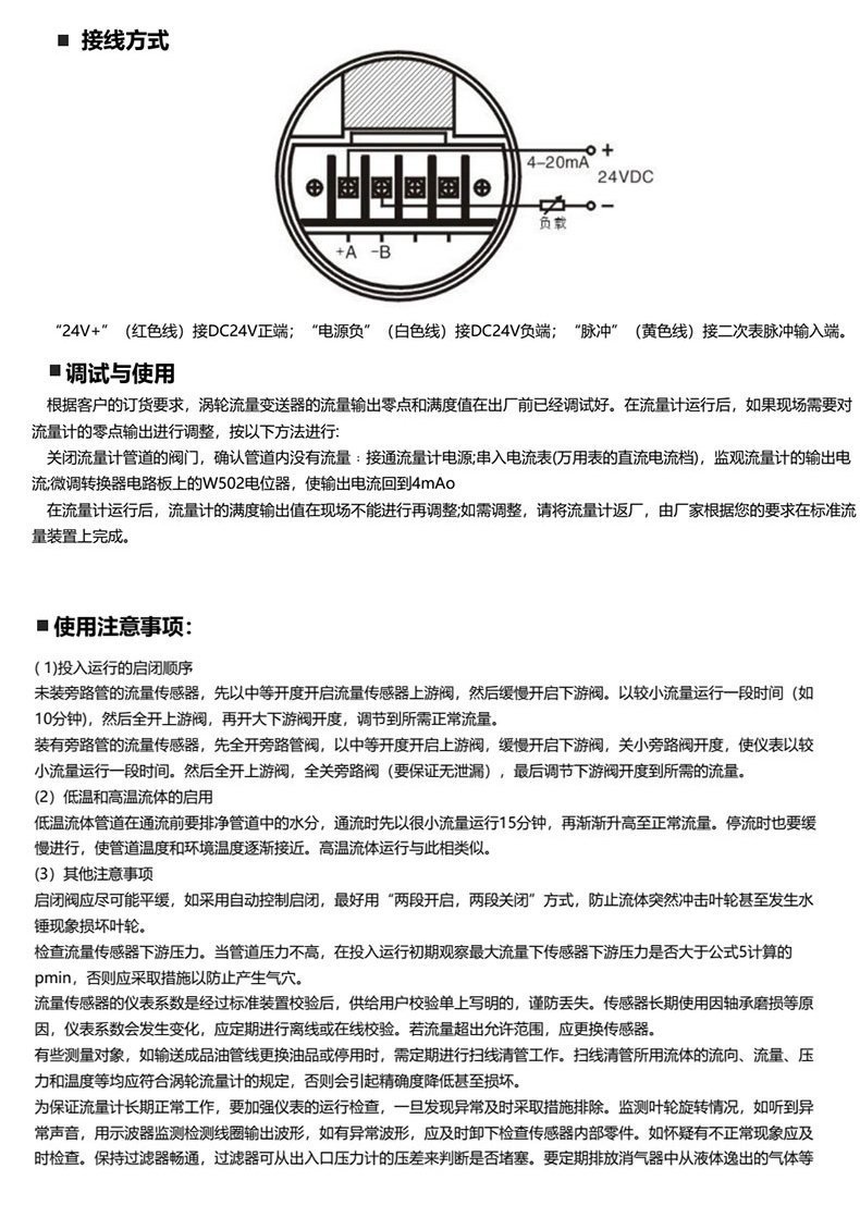
| 信號輸出功能 | 兩線制4~20mA電流信號 |
| 工作電源 | +24VDC |
| 信號線接口 | 赫斯曼接頭 |
| 防護等級 | IP65 |


1.隆旅為客戶提供安裝調試服務,以及其他技術咨詢,必要時技術人員可上門提供技術培訓。客戶如有技術上疑問,技術人員將在4個小時內給出回復。
2.隆旅產品嚴格按照ISO9001國際質量體系設計生產,傳感器產品質保1年.儀表類產品質保3年,7天退換貨,終身維修。(人為損壞不在質保范圍,定制產品無質量問題不退不換。)
3.因質量問題造成的退換貨,隆旅將承擔退換貨運費。非質量問題退換貨費用將由客戶承擔。
注:質量問題是指功能,尺寸、指標、安裝方式等定制參數未按照客戶提出的要求定制,功能不符,尺寸誤差,精度不準(誤差范圍內除外)。
定制產品需雙方確認圖紙后加工生產,如產品不符合客戶要求需在二周內提出書面異議,客戶未按規定期限提出異議視為驗收合格。
如在期限內提出異議,雙方確認后確屬產品質量問題或未按雙方確認后的要求生產,可調換或退款。如無質量問題,且發貨型號與合同簽訂型號完整無誤,則不提供退換貨服務。
4. 返廠維修的產品將在3個工作日內出具檢測結果,7個工作日內完成維修。
售后咨詢
技術咨詢、返廠維修、發票、投訴建議等相關問題。售后服務熱線021-51601181
地址:上海市寶山區顧村鎮滬太路5018號梓坤科技園1號樓910室
24小時全國熱線:400-7282-986
售前咨詢熱線:021-51602986
售后咨詢熱線:021-51601181
企業公眾號
企業抖音號
企業視頻號
企業微博
企業小紅書